Reviewers play a central role in scholarly publishing. IJPBA uses double-blind peer review process, which means that both the reviewer(s) and author(s) identities are concealed from the reviewer(s), and vice versa, throughout the review process. This means that the reviewer(s) of the paper won’t get to know the identity of the author(s), and the author(s) won’t get to know the identity of the reviewer(s). Peer review helps validate research, establish a method by which it can be evaluated, and increase networking possibilities within research communities. Despite criticisms, peer review is still the only widely accepted method for research validation.
All submitted papers will be reviewed by double blind peer review process which may take minimum 01 to 03 weeks from the date of submission. We are advising to all the author(s), do not submit same paper to the multiple journals. You should wait for review status of paper.
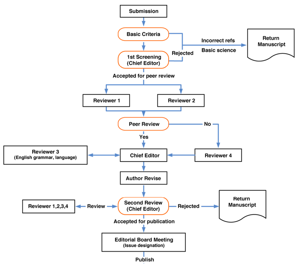
IJPBA is committed to prompt evaluation and publication of fully accepted papers. To maintain a high-quality publication, all submissions undergo a rigorous review process. Characteristics of the peer review process are as follows:
- Simultaneous submissions of the same manuscript to different journals will not be tolerated.
- Manuscripts with contents outside the scope will not be considered for review.
- Papers will be refereed by at least 3 or 4 experts (reviewers) as suggested by the editorial board in which 01 from India and rest 02 or 03 from overseas.
- In addition, Editors will have the option of seeking additional reviews when needed.
- Authors will be informed when Editors decide further review is required. All publication decisions are made by the journal’s Editors-in-Chief on the basis of the referees’ reports (reviewers report).
- Authors of papers that are not accepted are notified promptly.
- All submitted manuscripts are treated as confidential documents. All submitted papers will be reviewed by double blind review process.
- All manuscripts submitted for publication in IJPBA cross-checked for plagiarism software. Manuscripts found to be plagiarized during initial stages of review are out-rightly rejected and not considered for publication in the journal.
- In case if a manuscript is found to be plagiarized after publication, the Editor-in-Chief will conduct preliminary investigation, may be with the help of a suitable committee constituted for the purpose. If the manuscript is found to be plagiarized beyond the acceptable limits, the journal will contact the author’s Institute / College / University and Funding Agency, if any.
IJPBA strictly uses following double blind peer review process:
